欢迎来到知嘟嘟! 联系电话:13336804447 卖家免费入驻,海量在线求购! 卖家免费入驻,海量在线求购!
知嘟嘟
我要发布
联系电话:13336804447
知嘟嘟经纪人
收藏
专利号: 2021108646182
申请人: 西安理工大学
专利类型:发明专利
专利状态:已下证
专利领域: 发电、变电或配电
更新日期:2024-01-05
缴费截止日期: 暂无
价格&联系人
年费信息
委托购买

摘要:

权利要求书:

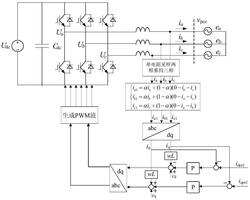
1.一种用于优化并网逆变器反馈电流采样的电流重构方法,其特征在于,在采用分流电阻采样作为电流检测的基础上,根据确定的电流给定值与电流非线性范围,得到相应电流过零点的角度值并求取电流重构系数,利用其中两相处于线性范围的电流值重构另一相非线性范围的电流值,使得系统的能够消除因为分流电阻采样导致的反馈通道过零点畸变的非线性问题,具体包括以下步骤:

步骤1:依据并网接口电路的拓扑结构,建立三相并网逆变器系统在两相旋转坐标系下的控制模型;

步骤2:根据控制模型的非线性范围,依据角度切换公式计算三相负载电流的切换点相角及任一电流周期内过零点时的角度值;

步骤3:通过步骤2所得的角度值计算电流重构权重系数,得到重构的三相电流;

步骤4:通过电流控制生成调制波,抑制电流过零点时反馈通道的电流畸变,完成电流重构。

2.如权利要求1所述的一种用于优化并网逆变器反馈电流采样的电流重构方法,其特征在于,所述步骤1具体为,

并网接口电路的拓扑结构包括直流母线电压Udc、电网电压e以及滤波器构成并网逆变器,直流母线电容Cdc正负极分别接入由IGBT开关管组成的三相逆变桥;

在三相平衡情况下,将式(1)所示三相并网逆变器系统在三相静止坐标系下的系统电压方程为:

式(1)中,ea、eb、ec为三相电网电压、L为滤波电感、ua、ub、uc为逆变器输出的三相桥口电压,ia、ib、ic分别表示三相并网逆变器系统的三相负载电流,t表示时间;

式(1)转换为两相静止坐标系即αβ坐标系下的系统电压方程为:式(2)中,iα、iβ分别表示两相静止α和β坐标系下的电感电流,uα、uβ分别表示两相静止α和β坐标系下的逆变器桥口输出电压,eα、eβ分别表示两相静止α和β坐标系下的电网电压;

根据式(2)可知,在两相静止坐标系下系统中仍然含有交流分量,为了实现对系统的无静差控制,需要将αβ坐标系下的交流量转换为dq坐标系下的直流量,此时系统的电压方程为:

式(3)中,id、iq分别表示两相旋转d和q坐标系下的电感电流,ud、uq分别表示两相旋转d和q坐标系下的逆变器桥口输出电压,ed、eq分别表示两相旋转d和q坐标系下的电网电压,w表示电网旋转角频率;

由此,得到三相并网逆变器系统在两相旋转坐标系下的控制模型。

3.如权利要求2所述的一种用于优化并网逆变器反馈电流采样的电流重构方法,其特征在于,所述步骤2具体为:

根据电流给定值Iref和电流周期内切换点对应的电流幅值Ix对系统三相负载电流各相切换点相角进行如下计算:

式(4)中,θAN表示一个周期内的A相的电流切换角,N=1,2,3,4,一个周期内A相的电流切换角有四个,当A=1且N=1时,kx=0,当A=1且N=2时,kx=1,当A=‑1且N=3时,kx=1,当A=‑1且N=4时,kx=2;θBN表示一个周期内的B相的电流切换角,N=1,2,3,4,一个周期内B相的电流切换角有四个,当B=1且N=2时,kx=0,当B=1且N=4时,kx=1,当B=‑1且N=1时,kx=1,当B=‑1且N=3时,kx=2;θCN表示一个周期内的C相的电流切换角,N=1,2,3,4,一个周期内C相的电流切换角有四个,当C=1且N=2时,kx=1,当C=1且N=4时,kx=2,当C=‑1且N=1时,kx=1,当C=‑1且N=3时,kx=2;

A、B、C三相过零点的角度值为:

4.如权利要求3所述的一种用于优化并网逆变器反馈电流采样的电流重构方法,其特征在于,所述步骤3具体为:

根据式(5)可知,电流过零点以 为一个周期,从θA1到 过程中电流重构系数由0逐渐逼近1,从 到θC1电流重构系数又从1无限逼近0,θC1到θC2为非线性区域,此区间电流重构系数保持为0不变,从θC2到θB1区间电流重构系数同样也是由0逼近1,又从1逐渐接近0,后面过程重复循环此过程,由此可见,电流重构系数α可以分为两个:①电流重构系数由0逐渐逼近

1,此过程称为电流重构系数α的上升沿α1;②电流重构系数从1无限逼近0,此过程称为电流重构系数α的下降沿α2,

式(6)和(7)中,k的取值范围为(0,5),a为电流重构公式的比例系数,e表示自然底数;

根据电流重构系数α计算三相负载电流ia、ib、ic的重构三相电流ia1、ib1、ic1:

5.如权利要求4所述的一种用于优化并网逆变器反馈电流采样的电流重构方法,其特征在于,所述步骤4具体为:

将重构后的电流通过Clark、Park变换得到id、iq,id、iq与给定电流的误差经过比例控制后,再经过Park、Clark反变换三相调制波并与载波比较生成六路PWM波,抑制电流过零点时反馈通道的电流畸变,完成电流重构。