欢迎来到知嘟嘟! 联系电话:13336804447 卖家免费入驻,海量在线求购! 卖家免费入驻,海量在线求购!
知嘟嘟
我要发布
联系电话:13336804447
知嘟嘟经纪人
收藏
专利号: 202310516317X
申请人: 西南交通大学
专利类型:发明专利
专利状态:授权未缴费
专利领域: 发电、变电或配电
更新日期:2024-02-17
缴费截止日期: 暂无
价格&联系人
年费信息
委托购买

摘要:

权利要求书:

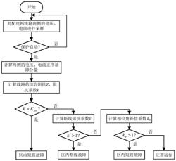
1.基于正序故障分量综合阻抗的有源配电网纵联保护方法,其步骤包括:步骤一、采集线路MN的母线M侧的电流、电压,当电流突变量超过启动阈值时,启动保护,计算得到M侧的正序故障分量电流步骤二、利用步骤一中所得的线路MN两侧正序故障分量电流电压,分别计算线路M侧的线路估算阻抗步骤三、利用步骤二计算所得的线路两侧的估算阻抗步骤四、基于步骤三中所得的线路的综合阻抗,构造阻抗系数其中,

步骤五、针对阻抗系数

① 线路短路故障的保护判据:其中,

② 线路短路故障的辅助判据:其中,

③ 线路断线故障的保护判据:其中,

所述线路短路故障和断线故障的具体保护判定方法如下:

1)如果一条线路的阻抗系数

2)如果

3)如果

步骤六、依据步骤五中所得的线路短路故障保护判据、断线故障保护判据,完成对含有分布式电源的配电网线路的故障检测与判定工作,实现对有源配电网线路的保护。

2.根据权利要求1所述基于正序故障分量综合阻抗的有源配电网纵联保护方法,其特征在于:步骤二、三中所述的线路估算阻抗和线路综合阻抗的公式推导和定义如下:在线路MN发生区外故障时,线路的两侧估算阻抗在线路MN发生区内故障,假设利用步骤三求得的线路综合阻抗其中,

3.根据权利要求1所述基于正序故障分量综合阻抗的有源配电网纵联保护方法,其特征在于:步骤四中所述综合阻抗系数在线路MN发生区内短路故障时,阻抗系数

1)当下游含有逆变器接口分布式电源IIDG时,IIDG的内阻抗当配电网线路发生区内短路故障时,IIDG对外输出电流≤1.2~2pu,电源侧正序电流故障分量在下游含有IIDG下发生区内短路故障时,随着故障位置在线路首端5%处发生短路故障、幅值比

2)当下游含有电机型分布式电源MTDG的配电网发生区内短路故障时,MTDG与同步电源故等效为线性系统;MTDG等效成内部阻抗当配电网线路发生区内短路故障时,线路两端的故障电流分别由系统电源和MTDG提供,MTDG提供的短路电流为4~6pu,在下游含有MTDG下发生区内短路故障时,不同故障位置对应一定的幅值比区间,随着故障位置对于线路中段处