欢迎来到知嘟嘟! 联系电话:13336804447 卖家免费入驻,海量在线求购! 卖家免费入驻,海量在线求购!
知嘟嘟
我要发布
联系电话:13336804447
知嘟嘟经纪人
收藏
专利号: 2020110777322
申请人: 贵州工程应用技术学院
专利类型:发明专利
专利状态:已下证
专利领域: 基本电子电路
更新日期:2025-06-24
缴费截止日期: 暂无
价格&联系人
年费信息
委托购买

摘要:

权利要求书:

1.一种基于忆阻器的混沌切换系统,其特征在于,基于三维Rossler混沌系统,通过数据处理转换为四维忆阻器系统,然后得到忆阻器的混沌切换系统;

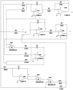
应用于所述基于忆阻器的混沌切换系统中的反馈控制电路,包括:四个通道电路:

其中,第一通道电路中的第一个电阻(R1)连接第一运算放大器(U1A)的反向输入端和第

5运算放大器(U5A)的输出端,第二个电阻(R2)连接第一运算放大器(U1A)的反向输入端和第3运算放大器(U3A)的输出端,第三个电阻(R3)连接第一运算放大器(U1A)的输出端和第二运算放大器(U2A)的反向输入端,第四个电阻(R4)连接第二运算放大器的反向输入端和第二运算放大器的输出端,第一通道电路中第一运算放大器的输出端为x信号,第二运算放大器的输出端为‑x信号;

第二通道中第五个电阻(R5)连接第二运算放大器的输出端和单刀双掷开关J1双端的a端,J1双端的b端连接第四通道中第十二个电阻R12和第十三个电阻R13的一端,J1的单端连接第三运算放大器的反向输入端,第六个电阻(R6)的一端与第三运算放大器输出端相连,另一端与第四运算放大器(U4A)的反向输入端相连,第七个电阻(R7)一端与第四运算放大器的反向输入端相连,另一端与第四运算放大器的输出端相连,第二通道中第三运算放大器的输出端为y信号,第四运算放大器的输出端为‑y信号;

第三通道中第一模拟乘法器(AD1)的两个输入端口都与第三运算放大器的输出端相连,第一模拟乘法器的输出端与第八个电阻(R8)相连,第八个电阻的另一端与第五运算放大器的反向输入端相连,第九个电阻(R9)一端与第四运算放大器的输出端相连,另一端与第五运算放大器的反向输入端相连,第十个电阻(R10)一端与第五运算放大器的反向输入端相连,另一端与第五运算放大器的输出端相连,第五运算放大器的输出端为z信号;

第四个通道中第十一个电阻(R11)一端与第二运算放大器的输出端相连,另一端与第六运算放大器(U6A)的反向输入端相连,第二个模拟乘法器(AD2)的两个输入端均与第六运算放大器的输出端相连,第三个模拟乘法器(AD3)的输入端Y与第二模拟乘法器的输出端相连,第三个模拟乘法器的输入端X与第二运算放大器的输出端相连,第十二个电阻(R12)一端与第三模拟乘法器的输出端相连,另一端与单刀双掷开关J1双端的b端相连,第十三个电阻(R13)一端与第二运算放大器的输出端相连,另一端与单刀双掷开关J1双端的b端相连,第六运算放大器的输出端为w信号,第十二个电阻和第十三个电阻的输出端为忆阻器的忆导函数项exW(w)信号。

2.根据权利要求1所述的基于忆阻器的混沌切换系统,其特征在于,所述三维Rossler混沌系统为:

其中,a=b=0.5。

3.根据权利要求2所述的基于忆阻器的混沌切换系统,其特征在于,得到所述四维忆阻器系统的过程为:令(i)式中参数a=b=0.5,在(i)式的第二个方程上增加忆阻器的忆导函数项exW(w)并增加一维变量w:2

其中忆阻器忆导函数为W(w)=f+3gw,参数a=b=0.5,e=0.01,f=1,3g=1,h=0.1。

4.根据权利要求3所述的基于忆阻器的混沌切换系统,其特征在于,所述四维忆阻器系统第二个方程中,在所述忆导函数项处添加开关J1,系统变为:

5.根据权利要求4所述的基于忆阻器的混沌切换系统,其特征在于,所述(iii)式中J1表达为:

当J1=1时系统为含忆阻器的混沌系统,当J1=0时系统为普通混沌系统。

6.根据权利要求1所述的基于忆阻器的混沌切换系统,其特征在于,四个通道电路中所有运算放大器同相输入端接地,运算放大器电源负端口接‑12V电压,运算放大器电源正端口接12V电压。

7.根据权利要求1所述的基于忆阻器的混沌切换系统,其特征在于,第四通道中第十一个电阻R11=100kΩ,第十二个电阻R12=10kΩ,第十三个电阻R13=9.1kΩ,第二个模拟乘法器AD2和第三个模拟乘法器AD3增益均为0.1。

8.根据权利要求1所述的基于忆阻器的混沌切换系统,其特征在于,所述的第一通道中加入单一反馈控制器,第二个模拟单刀开关(J2)一端连接第一个运算放大器的输出端,另一端连接第十四个电阻(R14)的一端,第十四个电阻的另一端连接第一个运算放大器的反向输入端;第二通道中加入单一反馈控制器,第三个模拟单刀开关(J3)一端连接第三个运算放大器的输出端,另一端连接第十五个电阻(R15)的一端,第十五个电阻的另一端连接第三运算放大器的反向输入端;第四通道中加入单一反馈控制器,第四个模拟单刀开关(J4)一端连接第六个运算放大器的输出端,另一端连接第十六个电阻(R16)的一端,第十六个电阻的另一端连接第六个运算放大器的反向输入端,构成了基于忆阻器的切换混沌系统反馈控制电路。