欢迎来到知嘟嘟! 联系电话:13336804447 卖家免费入驻,海量在线求购! 卖家免费入驻,海量在线求购!
知嘟嘟
我要发布
联系电话:13336804447
知嘟嘟经纪人
收藏
专利号: 2019105522299
申请人: 江苏大学
专利类型:发明专利
专利状态:已下证
专利领域: 液体变容式机械;液体泵或弹性流体泵
更新日期:2024-02-23
缴费截止日期: 暂无
价格&联系人
年费信息
委托购买

摘要:

权利要求书:

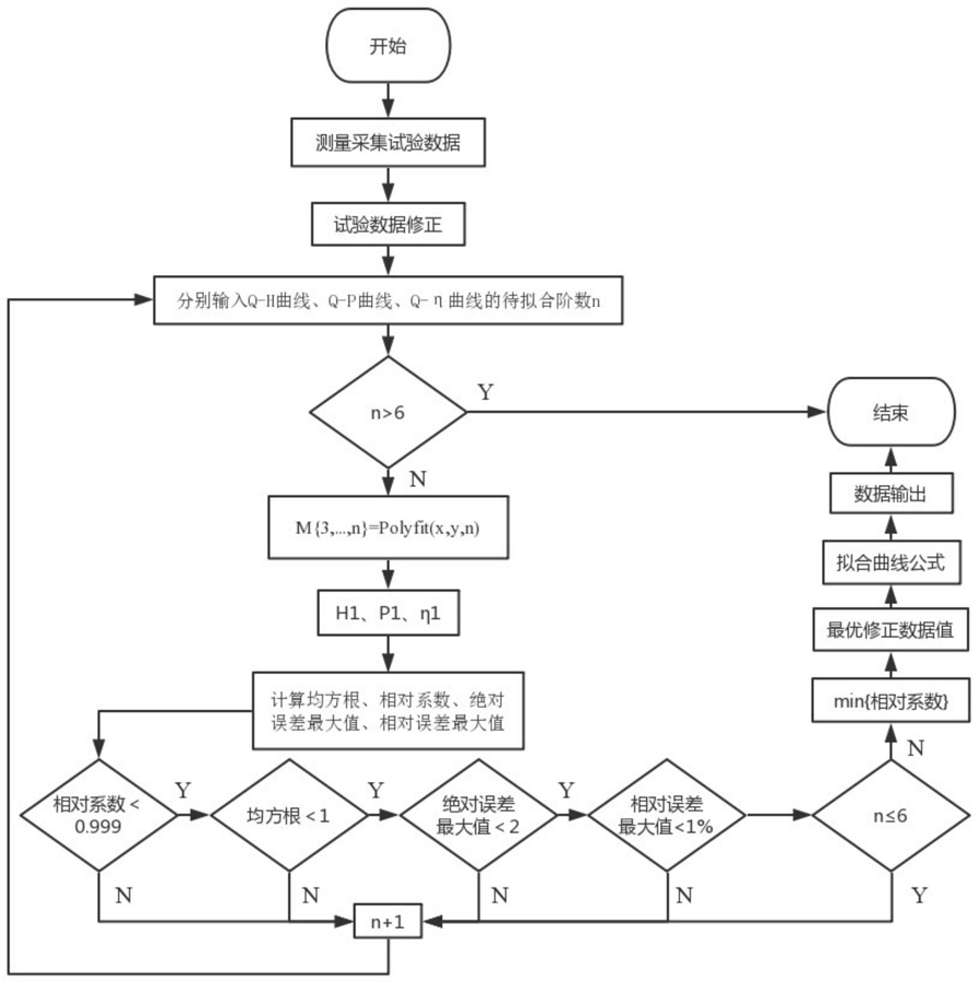
1.一种离心泵性能曲线拟合修正方法,其特征在于,包括如下步骤:检测并计算离心泵在不同流量Q时的扬程H、功率P和效率η参数;

采用插值法分别对扬程H、功率P和效率η的检测参数进行修正;

根据流量Q、扬程H、功率P和效率η参数,分别建立H=f(Q)、P=f(Q)和η=f(Q)的性能曲线;

对性能曲线拟合并修正。

2.根据权利要求1所述的离心泵性能曲线拟合修正方法,其特征在于,根据流量Q、扬程H、功率P和效率η参数,分别建立H=f(Q)、P=f(Q)和η=f(Q)的性能曲线,具体为:根据Polyfit函数公式建立Q-H曲线、Q-P曲线和Q-η曲线的多项式数学模型,其表达式为:M{nmin,……,n,……,nmax}=Polyfit(x,y,n),其中:

M为n阶多项式系数的多项式数学模型;

n为多项式数学模型的待拟合阶数,nmin≤n≤nmax;

x为流量Q,y为扬程H或功率P或效率η。

3.根据权利要求2所述的离心泵性能曲线拟合修正方法,其特征在于,对性能曲线拟合并修正,具体为:确定不同曲线的多项式数学模型的待拟合阶数n取值范围;

根据检测的流量Q,利用n阶多项式系数的多项式数学模型,计算yn值;

分别计算yn值与修正后的检测参数值之间的均方根、相关系数、绝对误差最大值和相对误差最大值;

判断过程:当yn值与修正后的检测参数值之间的相关系数小于1,且yn值与修正后的检测参数值之间的均方根小于1,且yn值与修正后的检测参数值之间的绝对误差最大值小于

2,且yn值与修正后的检测参数值之间的相对误差最大值小于1%时,将此时n阶多项式系数的多项式数学模型记为最优拟合曲线,当存在n-1阶多项式系数的多项式数学模型也为最优拟合曲线时,选取yn值与修正后的检测参数值之间的相关系数和yn-1值与修正后的检测参数值之间的相关系数最小的为最优拟合曲线;

当yn值与修正后的检测参数值之间的相关系数大于等于1,或yn值与修正后的检测参数值之间的均方根大于等于1,或yn值与修正后的检测参数值之间的绝对误差最大值大于等于2,或yn值与修正后的检测参数值之间的相对误差最大值大于等于1%时,使n=n+1,重复计算yn+1值与修正后的检测参数值之间的均方根、相关系数、绝对误差最大值、相对误差最大值和判断过程。

4.根据权利要求3所述的离心泵性能曲线拟合修正方法,其特征在于,当n在取值范围内没有最优拟合曲线,采用插值法重新分别对扬程H、功率P和效率η的检测参数进行修正。

5.根据权利要求3所述的离心泵性能曲线拟合修正方法,其特征在于,多项式数学模型的待拟合阶数n小于7。

6.根据权利要求3所述的离心泵性能曲线拟合修正方法,其特征在于,当x为流量Q,y为扬程H时,Polyfit(Q,H,n)中n的取值范围为[2,6]。

7.根据权利要求3所述的离心泵性能曲线拟合修正方法,其特征在于,当x为流量Q,y为功率P时,Polyfit(Q,P,n)中n的取值范围为[2,6]。

8.根据权利要求3所述的离心泵性能曲线拟合修正方法,其特征在于,当x为流量Q,y为效率η时,Polyfit(Q,η,n)中n的取值范围为[2,4]。