欢迎来到知嘟嘟! 联系电话:13336804447 卖家免费入驻,海量在线求购! 卖家免费入驻,海量在线求购!
知嘟嘟
我要发布
联系电话:13336804447
知嘟嘟经纪人
收藏
专利号: 2018201681032
申请人: 常熟理工学院
专利类型:实用新型
专利状态:已下证
专利领域: 乐器;声学
更新日期:2023-08-28
缴费截止日期: 暂无
价格&联系人
年费信息
委托购买

摘要:

权利要求书:

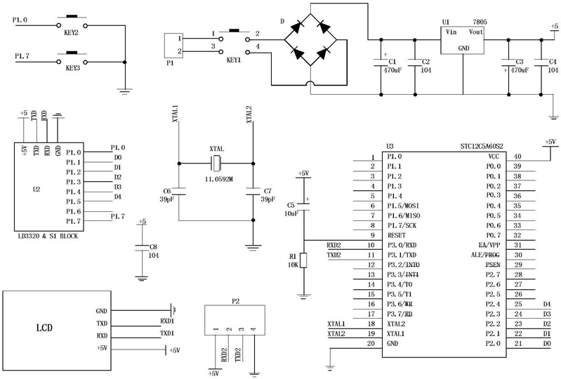
1.一种基于语音语义训练的脑瘫康复机器系统,其特征在于:包括感应灯、麦克风、LD3320语音芯片、单句按键、短句按键、电池、外壳、STC12C5A60S2单片机、液晶显示;

麦克风安装在液晶显示周围,并LD3320语音芯片相连,所述的STC12C5A60S2单片机安装在液晶显示的下部,单句按键和短句按键分别安装在外壳的侧面和底部,所述的电池位于外壳的底部便于拆卸。

2.根据权利要求1所述的基于语音语义训练的脑瘫康复机器系统,其特征在于:外壳通过螺丝固定安装电池的外壳,电池的顶端一侧开设有小孔,且小孔内套接有充电插头。

3.根据权利要求1所述的基于语音语义训练的脑瘫康复机器系统,其特征在于:单子模式按键KEY1和短句模按键KEY2分别连接STC12C5A60S2单片机的P1.0和P1.7管脚,LD3320芯片把患儿要判别的单字和短句以字符串的方式送到芯片内,识别列表中的关键词;LD3320语音芯片P1.0管脚连接STC12C5A60S2单片机P1.0,LD3320语音芯片P1.7管脚连接STC12C5A60S2单片机P1.7;P1.0-P1.5管脚分别连接STC12C5A60S2单片机P2.0-P2.4,MIC+和MIC-分别接到麦克风的正负两极。

4.根据权利要求1所述的基于语音语义训练的脑瘫康复机器系统,其特征在于:还包括稳压电路,由自锁按键、桥式整流器、470uF电解电容,104独石电容,7805稳压器组成,7805稳压器的3条引脚Vin输入端,GND接地;独石电容通过的交流电是有规律的转向从而实现两头带电,在电路中和其余元器件并联。

5.根据权利要求1所述的基于语音语义训练的脑瘫康复机器系统,其特征在于:还包括晶振电路,其C6,C7取值在20—100pF之间选择,震荡晶体选择的范围在1.2-24MHz。

6.根据权利要求4所述的基于语音语义训练的脑瘫康复机器系统,其特征在于:所述的稳压器的变压器的输入交流电AC电压范围为100-240V,输入电流在0.6A,输出的直流电压为12V。

7.根据权利要求1所述的基于语音语义训练的脑瘫康复机器系统,其特征在于:上电复位由一个电容和一个10k的电阻串联接到复位端口。