欢迎来到知嘟嘟! 联系电话:13336804447 卖家免费入驻,海量在线求购! 卖家免费入驻,海量在线求购!
知嘟嘟
我要发布
联系电话:13336804447
知嘟嘟经纪人
收藏
专利号: 2015102401773
申请人: 杭州电子科技大学
专利类型:发明专利
专利状态:已下证
专利领域: 测量;测试
更新日期:2023-06-30
缴费截止日期: 暂无
价格&联系人
年费信息
委托购买

摘要:

权利要求书:

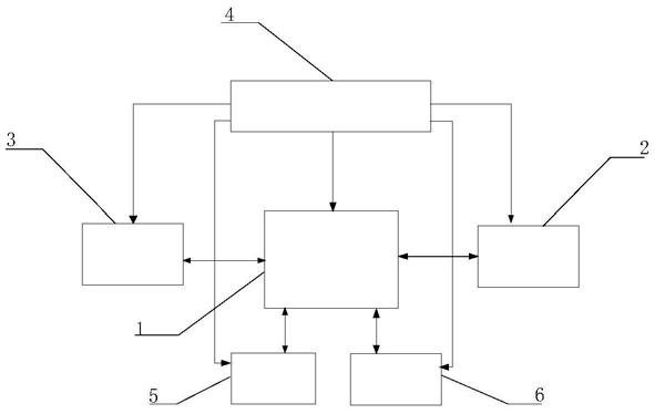
1.海洋浮游生物粒径谱激光检测电路,包括主控电路,网络数据传输电路,传感器电路,电源电路,数据存储电路,调试和固件升级接口电路,其特征在于:

所述主控电路包括主控核心板U1、拨码开关S2、电阻R43、R44、R45、R46、R47、R48、R49、R50、R51、R52、R53、R54;主控核心板U1的A35脚、A38脚、A44脚、A49脚、B46脚、C9脚、C14脚、C16脚、C19脚、C34脚、C36脚、C48脚、C50脚、D15脚、D31脚、D44脚、D49脚、D50脚接地,主控核心版U1的B49脚、C43脚、C45脚、C47脚、C49脚接5V电源;3.3V电源分别与电阻R43、电阻R44、电阻R45、电阻R46的一端相连,电阻R46、R43、R44、R45的另一端分别接拨码开关的1脚、2脚、3脚、4脚;主控核心板U1的D16脚与BOOT0相连,BOOT0与电阻R47的一端相连,电阻R47的另一端接地;主控核心板U1的D14脚与BOOT1相连,BOOT1与拨码开关S2的1脚相连;主控核心板U1的D12脚与BOOT2相连,BOOT2与拨码开关S2的2脚相连;主控核心板U1的D10脚与BOOT3相连,BOOT3与拨码开关S2的3脚相连;主控核心板U1的D8脚与BOOT4相连,BOOT4与拨码开关S2的4脚相连;主控核心板U1的D6脚与BOOT5相连,BOOT5与电阻R52的一端相连,电阻R52的另一端接地;主控核心板U1的D4脚与BOOT6相连,BOOT6与电阻R53的一端相连,电阻R53的另一端接地;主控核心板U1的D2脚与BOOT7相连,BOOT7与电阻R54的一端相连,电阻R54的另一端接地;电阻R48、R49、R50、R51的一端分别与拨码开关S2的8脚、7脚、6脚、5脚相连,电阻R48、R49,R48、R49的另一端接地;

所述网络数据传输电路包括网络物理层芯片U3、晶振Y1、网口座J1、电阻R1、R2、R3、R4、R5、R6、R7、R8、R9、R10、R11、R12、R13、R14、R15、R16、R17、R18、R19、R20、R21、R22、R23、R24、R25、R26、R27、R28、R29、R30、R31、电容C7、C8、C9、C10、C11、C12、C13、C14;网络物理层芯片U3的1脚、6脚、12脚、27脚、电容C7的一端与3.3V电源相连,电容C7的另一端接地,网络物理层芯片U3的33脚接地,网络物理层芯片U3的4脚与电阻R31的一端、晶振Y1的

1脚、电容C13的一端相连,网络物理层芯片U3的5脚与电阻R31的另一端晶振Y1的3脚电容C14的一端相连,电容C13的另一端、电容C14的另一端、晶振Y1的2脚、4脚接地,网络物理层芯片U3的32脚与电阻R27的一端相连,电阻R27的另一端接地,网络物理层芯片U3的3脚、电阻R6的一端与网口座J1的12脚相连,网络物理层芯片U3的2脚、电阻R18的一端与网口座J1的10脚相连,电阻R18的另一端接地;网络物理层芯片U3的30脚、电阻R10的一端,电容C11的一端与网口座J1的6脚相连,电阻R10的另一端接3.3V电源,电容C11的另一端接地;网络物理层芯片U3的31脚、电阻R9的一端、电容C10的一端与网口座J1的3脚相连,电阻R9的另一端接3.3V电源,电容C10的另一端接地;网络物理层芯片U3的28脚、电阻R8的一端,电容C9的一端与网口座J1的2脚相连,电阻R8的另一端接3.3V电源,电容C9的另一端接地;网络物理层芯片U3的29脚、电阻R7的一端,电容C8的一端与网口座J1的1脚相连,电阻R7的另一端接3.3V电源,电容C8的另一端接地;电阻R11的一端、电容C12的一端与网口座J1的4脚、5脚相连,电阻R11的另一端接3.3V电源,电容C12的另一端接地;电阻R12的一端与网口座J1的9脚相连,电阻R12的另一端接3.3V电源;电阻R24的一端与网口座J1的11脚相连,电阻R24的另一端接地;网口座J1的13脚接地,网络物理层芯片U3的17脚与主控核心板U1的C37脚相连,网络物理层芯片U3的

16脚、电阻R15的一端与主控核心板U1的C39脚相连,电阻R15的另一端接3.3V电源,网络物理层芯片U3的21脚与主控核心板U1的D1脚相连,网络物理层芯片U3的25脚与主

控核心板U1的D9脚相连,网络物理层芯片U3的24脚与主控核心板U1的D11脚相连,网络物理层芯片U3的23脚与主控核心板U1的D13脚相连,网络物理层芯片U3的22脚与主控核心板U1的D5脚相连,网络物理层芯片U3的20脚与电阻R16的一端相连,电阻R16的另一端与主控核心版U1的D3脚相连,网络物理层芯片U3的15脚、电阻R17的一端和电阻R14的一端相连,电阻R17的另一端与主控核心版U1的D7脚相连,电阻R14的另一端接地;

网络物理层芯片U3的14脚与电阻R19的一端相连,电阻R19的另一端与主控核心版U1的C25脚相连,网络物理层芯片U3的8脚、电阻R20的一端和电阻R2的一端相连,电阻R20的另一端与主控核心版U1的C29脚相连,电阻R2的另一端接3.3V电源;网络物理层芯片U3的9脚、电阻R21的一端和电阻R1的一端相连,电阻R21的另一端与主控核心版U1的C31脚相连,电阻R1的另一端接3.3V电源;网络物理层芯片U3的10脚、电阻R22的一端和电阻R13的一端相连,电阻R22的另一端与主控核心版U1的C33脚相连,电阻R13的另一端接地;网络物理层芯片U3的11脚、电阻R23的一端和电阻R5的一端相连,电阻R23的另一端与主控核心版U1的C35脚相连,电阻R5的另一端接地;网络物理层芯片U3的13脚、电阻R25的一端和电阻R4的一端相连,电阻R25的另一端与主控核心版U1的C23脚相连,电阻R4的另一端接3.3V电源;网络物理层芯片U3的7脚、电阻R26的一端和电阻R3的一端相连,电阻R26的另一端与主控核心版U1的C21脚相连,电阻R3的另一端接3.3V电源;网络物理层芯片U3的26脚和电阻R28的一端相连,电阻R28的另一端与主控核心版U1的C27脚相连,网络物理层芯片U3的18脚、电阻R29的一端和电阻R30的一端相连,电阻R29的另一端与3.3V电源相连,电阻R30的另一端接地;

所述传感器电路包括光电二极管阵列U12、模拟开关U16、U17、U19、U21、U23、运算放大器U15、U18、U20、U22、同步采样ADC U14、电阻R61、R62、R63、R64、R65、R66、R67、R68、R69、R70、R71、电容C65、C66、 C67、C68、C69、C70、C71、C72、C73、C74、C75、C76;光电二极管阵列U12的1脚、21脚连接到5V电源,光电二极管阵列U12的2脚与模拟开关U16的5脚相连,光电二极管阵列U12的 3脚与模拟开关U16的4脚相连,光电二极管阵列U12的4脚与模拟开关U17的5脚相连,光电二极管阵列U12的5脚与模拟开关U17的4脚相连,光电二极管阵列U12的6脚与模拟开关U19的5脚相连,光电二极管阵列U12的7脚与模拟开关U19的4脚相连,光电二极管阵列U12的8脚与模拟开关U21的5脚相连,光电二极管阵列U12的9脚与模拟开关U21的4脚相连,光电二极管阵列U12的 10脚与模拟开关U23的5

脚相连,光电二极管阵列U12的 12脚与模拟开关U23的4脚相连,光电二极管阵列U12的

13脚与模拟开关U16的14脚相连,光电二极管阵列U12的14脚与模拟开关U16的11脚相连,光电二极管阵列U12的15脚与模拟开关U17的14脚相连,光电二极管阵列U12的16脚与模拟开关U17的11脚相连,光电二极管阵列U12的 17脚与模拟开关U19的14脚相连,光电二极管阵列U12的18脚与模拟开关U19的11脚相连,光电二极管阵列U12的19脚与模拟开关U21的14脚相连,光电二极管阵列U12的22脚与模拟开关U21的15脚相连,光电二极管阵列U12的23脚与模拟开关U21的12脚相连,光电二极管阵列U12的24脚与模拟开关U19的15脚相连,光电二极管阵列U12的25脚与模拟开关U19的12脚相连,光电二极管阵列U12的26脚与模拟开关U17的15脚相连,光电二极管阵列U12的27脚与模拟开关U17的12脚相连,光电二极管阵列U12的28脚与模拟开关U16的15脚相连,光电二极管阵列U12的29脚与模拟开关U16的12脚相连,光电二极管阵列U12的30脚与模拟开关U23的2脚相连,光电二极管阵列U12的31脚与模拟开关U23的1脚相连,光电二极管阵列U12的32脚与模拟开关U21的2脚相连,光电二极管阵列U12的33脚与模拟开关U21的1脚相连,光电二极管阵列U12的34脚与模拟开关U19的2脚相连,光电二极管阵列U12的35脚与模拟开关U19的1脚相连,光电二极管阵列U12的36脚与模拟开关U17的2脚相连,光电二极管阵列U12的37脚与模拟开关U17的1脚相连,光电二极管阵列U12的38脚与模拟开关U16的2脚相连,光电二极管阵列U12的39脚与模拟开关U16的1脚相连;

模拟开关U16的6脚、模拟开关U17的6脚、模拟开关U19的6脚、模拟开关U21的6脚、模拟开关U23的6脚分别与主控核心板U1的D21脚、 D23脚、D24脚、D27脚、D29脚相连;拟开关U16的9脚、模拟开关U17的9脚、模拟开关U19的9脚、模拟开关U21的9脚、模拟开关U23的9脚接主控核心板U1的D17脚;模拟开关U16的10脚、模拟开关U17的10脚、模拟开关U19的10脚、模拟开关U21的10脚、模拟开关U23的10脚接主控核心板U1的D19脚;模拟开关U16的13脚、模拟开关U17的13脚、模拟开关U19的13脚、模拟开关U21的

13脚、模拟开关U23的13脚、电容C67的一端、电阻R61的一端与运算放大器U15的2脚相连,电容C67的另一端、电阻R61的另一端与电阻R62的一端相连,电阻R62的另一端与运算放大器U15的6脚和电容C65的一端相连,电容C65的另一端与电阻R67的一端相连,电阻R67的另一端、电阻R66的一端、电阻R68的一端和电容C74的一端相连,电容C74的另一端接地,电阻R66的另一端、电容C73的一端、运算放大器U20的6脚和同步采样ADC U14的51脚相连,电容C73的另一端、电阻R68的另一端与运算放大器U20的2脚相连;运算放大器U15、运算放大器U20的3脚接地,运算放大器U15、运算放大器U20的7脚接3.3V电源,运算放大器U15、运算放大器U20的4脚接-3.3V电源;模拟开关U16的3脚、模拟开关U17的3脚、模拟开关U19的3脚、模拟开关U21的3脚、模拟开关U23的3脚、电容C72的一端、电阻R64的一端与运算放大器U18的2脚相连,电容C72的另一端、电阻R64的另一端与电阻R65的一端相连,电阻R65的另一端与运算放大器U18的6脚和电容C66的一端相连,电容C66的另一端与电阻R70的一端相连,电阻R70的另一端、电阻R69的一端、电阻R671的一端和电容C76的一端相连,电容C76的另一端接地,电阻R69的另一端、电容C75的一端、运算放大器U22的6脚和同步采样ADC U14的49脚相连,电容C75的另一端、电阻R71的另一端与运算放大器U22的2脚相连,运算放大器U18、运算放大器U22的3脚接地,运算放大器U18、运算放大器U22的7脚接3.3V电源,运算放大器U18、运算放大器U22的

4脚接-3.3V电源,同步采样ADC U14的1脚、6脚、23脚、34脚、37脚、38脚、48脚接5V电源,同步采样ADC U14的2脚、3脚、4脚、5脚、26脚、33脚、35脚、40脚、41脚、43脚、46脚、

47脚、50脚、52脚、53脚、54脚、55脚、56脚、58脚、60脚、61脚、62脚、63脚、64脚接地,电阻R63的一端接5V电源,电阻R63的另一端接同步采样ADC U14的7脚,同步采样ADC U14的8脚与主控核心板U1的B40脚相连,同步采样ADC U14的9脚、10脚与主控核心板U1的D35脚相连,同步采样ADC U14的11脚与主控核心板U1的B36脚相连,同步采样ADC U14的12脚与主控核心板U1的B2脚相连,同步采样ADC U14的13脚与主控核心板U1的B10脚相连,同步采样ADC U14的14脚与主控核心板U1的D39脚相连,同步采样ADC U14的

15脚与主控核心板U1的D48脚相连,同步采样ADC U14的24脚与主控核心板U1的B4脚

相连,同步采样ADC U14的36脚与电容C71的一端相连,电容C71的另一端接地,同步采样ADC U14的39脚与电容C70的一端相连,电容C70的另一端接地,同步采样ADC U14的42脚与电容C69的正极相连,电容C69的负极接地,同步采样ADC U14的44脚、45脚与电容C68的一端正极相连,电容C68的负极接地;

所述电源电路包括电源转换芯片U4、电源转换芯片U5、电源转换芯片U6、电源转换芯片U7、电感L1、L2、二极管D1、D2、D3、D4、电阻R32、R33、R34、R36、R37、R38、R39、R40、R41、R42、电容C15、C16、C17、C18、C19、C20、C21、C22、C23、C24、C25、C26、C27、C28、C29;电源转换芯片U5的7脚、电容C16的正极、C17的一端与12V电源相连,电容C16的负极、C17的另一端接地,电源转换芯片U5的1脚与电容C15的一端相连,电容C15的另一端、电源转换芯片U5的8脚、二极管D1的阴极和电感L1的一端相连,电感L1的另一端、电容C18的正极、电容C19、C20的一端、电阻R32的一端相连,作为5V电源输出,电阻R32的另一端、电源转换芯片U5的4脚与电阻R34的一端相连,电源转换芯片U5的6脚、9脚、二极管D1的阳极、电容C18的负极、电容C19、C20的另一端与电阻R34的另一端相连并接地;电源转换芯片U4的3脚接5V电源,电源转换芯片U4的2脚、电容C21的一端、电容C22的正极相连,作为3.3V电源输出,电源转换芯片U4的1脚、电容C21的另一端、电容C22的负极相连并接地,电阻R33的一端接3.3V电源,电阻R33的另一端与二极管D3的阳极相连,二极管D3的阴极接地;电源转换芯片U6的7脚、电阻R36的一端、电容C27的正极与12V电源相连,电阻R36的另一端、电源转换芯片U5的5脚、电源转换芯片U6的5脚和电阻R37的一端相连,电阻R37的另一端接地;电源转换芯片U6的1脚与电容C23的一端相连,电容C23的另一端、电源转换芯片U6的8脚、二极管D2的阴极和电感L2的一端相连,电感L2的另一端、电容C24、C26的一端、电容C25的正极、电阻R38的一端相连接地,电阻R38的另一端、电源转换芯片U6的4脚与电阻R39的一端相连,电源转换芯片U6的6脚、9脚、二极管D2的阳极、电容C24、C26的另一端、电容C25、C27的负极与电阻R39的另一端相连,作为-5V电源输出;电源转换芯片U7的2脚接-5V电源,电源转换芯片U7的1脚、电阻R41、R42的一端相连,电阻R41的另一端接地,电源转换芯片U5的3脚、电容C28的一端、电容C29的正极与电阻R42的另一端相连,作为-3.3V电源输出,电容C29的负极、电容C28的另一端接地,电阻R40的一端接地,电阻R40的另一端接二极管D4的阳极相连,二极管D4的阴极-3.3V电源;

所胡数据存储电路包括存储卡座J2、电阻R55、R56、R57、R58、R59、R60、电容C30;电阻R55的一端、存储卡座J2的1脚和主控核心板U1的A39脚相连,电阻R56的一端、存储卡座J2的2脚和主控核心板U1的A37脚相连,电阻R57的一端、存储卡座J2的3脚和主控核心板U1的A45脚相连,电阻R58的一端、存储卡座J2的5脚和主控核心板U1的A47脚相连,电阻R59的一端、存储卡座J2的7脚和主控核心板U1的A43脚相连,电阻R60的一端、存储卡座J2的8脚和主控核心板U1的A41脚相连,存储卡座J2的9脚和主控核心板U1的A33脚相连,电阻R55、R56、R57、R58、R59、R60的另一端、电容C30的一端、存储卡座J2的4脚连接到3.3V电源,电容C30的另一端、存储卡座J2的6脚、10脚、11脚、12脚接地;

所述调试和固件升级接口电路包括电平转换芯片U24、接插件J3、J4、J5、电阻R72、R73、电容C77、C78、C79、C80、C81、C82;电平转换芯片U24的22脚、23脚、26脚、电容C77、C78的一端接3.3V电源,电平转换芯片U24的25脚、电容C77、C78的另一端接地,电容C79的一端接电平转换芯片U24的28脚,电容C79的另一端与电平转换芯片U24的24脚相连,电容C81的一端接电平转换芯片U24的1脚相连,电容C81的另一端与电平转换芯片U24的2脚相连,电平转换芯片U24的14脚与主控核心板U1的B16相连,电平转换芯片U24的

13脚与主控核心板U1的B20相连,电平转换芯片U24的19脚与主控核心板U1的B14相

连,电平转换芯片U24的18脚与主控核心板U1的B18相连,电平转换芯片U24的27脚与电容C80的一端相连,电容C80的另一端接地,电平转换芯片U24的3脚与电容C82的一端相连,电容C82的另一端接地,电平转换芯片U24的9脚与接插件J3的3脚相连,电平转换芯片U24的10脚与接插件J4的3脚相连,电平转换芯片U24的4脚与接插件J3的2脚相连,电平转换芯片U24的5脚与接插件J4的2脚相连,接插件J3的5脚、10脚、11脚接地,接插件J4的5脚、10脚、11脚接地,接插件J5的1脚接5V电源,接插件J5的2脚接电阻R72的一端,电阻R72的另一端接主控核心板U1的B48脚相连,接插件J5的3脚接电阻R73的一端,电阻R73的另一端接主控核心板U1的B50脚相连,接插件J5的4脚、5脚、6脚接地;

所述主控核心板U1采用广东创龙电子科技有限公司的SOM-TL138核心板,网络物理

层芯片U3使用SMSC公司的以太网物理层收发器LAN8710,光电二极管阵列U12使用日本滨松公司的S4111-35Q光电二极管阵列,模拟开关使用北京圣邦微电子股份有限公司的SGM4782,运算放大器U15、U18使用TI公司的OPA656,运算放大器U20、U22使用TI公司的OPA355,同步采样ADC U14使用Analog Devices公司的AD7606,电源转换芯片U4使用Maxium公司的AMS1117,电源转换芯片U5、U6使用TI公司的TPS5430,电源转换芯片U7使用TI公司的LM337,电平转换芯片U24使用TI公司的MAX3243E。