欢迎来到知嘟嘟! 联系电话:13336804447 卖家免费入驻,海量在线求购! 卖家免费入驻,海量在线求购!
知嘟嘟
我要发布
联系电话:13336804447
知嘟嘟经纪人
收藏
专利号: 2014103171238
申请人: 西南交通大学
专利类型:发明专利
专利状态:已下证
专利领域: 发电、变电或配电
更新日期:2023-12-11
缴费截止日期: 暂无
价格&联系人
年费信息
委托购买

摘要:

权利要求书:

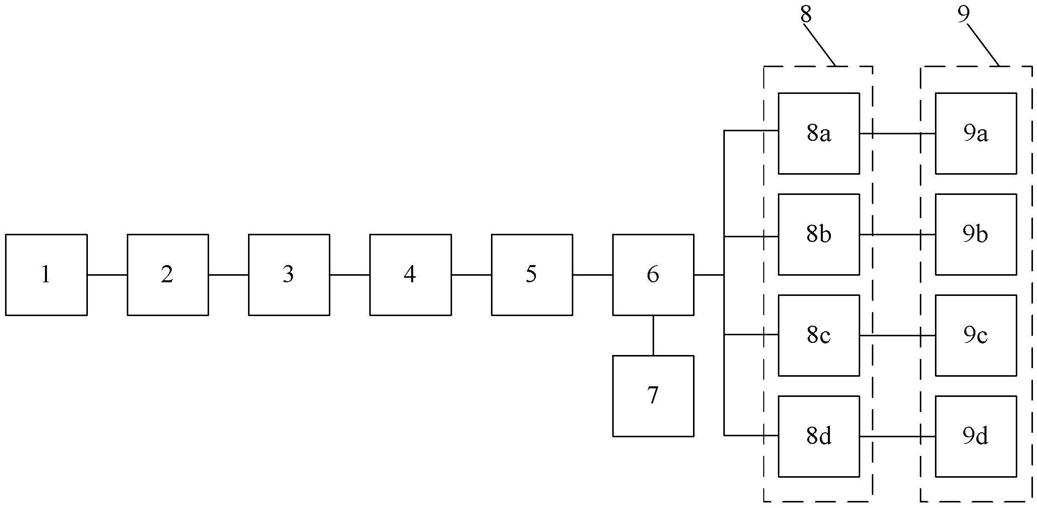
1.一种电力谐波自适应滤波装置,其组成是:电流传感器(1)、电压跟随器(2)、放大器(3)、抗混叠滤波器(4)、数据采集卡(5)、中央处理单元(6)、继电器组(8)、调谐滤波器组(9)依次相连;中央处理单元(6)还和高速存储器(7)相连。

2.根据权利要求1所述的一种电力谐波自适应滤波装置,其特征在于:所述的调谐滤波器组(9)由3次单调谐滤波器(9a)、5次单调谐滤波器(9b)、7次单调谐滤波器(9c)和高通滤波器(9d)组成;继电器组(8)由继电器一(8a)、继电器二(8b)、继电器三(8c)和继电器四(8d)构成;继电器组(8)与调谐滤波器组(9)相连的具体结构是,继电器一(8a)、继电器二(8b)、继电器三(8c)和继电器四(8d)分别与3次单调谐滤波器(9a)、5次单调谐滤波器(9b)、7次单调谐滤波器(9c)和高通滤波器(9d)串接。

3.一种使用权利要求1所述的电力谐波自适应滤波器对电力谐波进行自适应滤波的方法,其操作是:

a、安装及初始化:将电流传感器(1)安装于电力系统二次侧,调谐滤波器组(9)并联于电力系统一次侧,继电器组(8)中的所有继电器断开;

b、电流数据采集及分析:电流传感器(1)与将采集到的电力系统二次侧的电流信号经电压跟随器(2)进行阻抗匹配、放大器(3)放大、抗混叠滤波器(4)抗混叠滤波后,由数据采集卡(5)进行A/D变换后得到电力系统的电流数值信号,电流数值信号再由中央处理单元(6)进行傅里叶变换得到电流的频率—幅值谱,中央处理单元(6)在傅里叶变换时通过高速存储器(7)进行数据缓存;

c、自适应滤波:中央处理单元(6)从当前电流的频率—幅值谱中分别提取出3次谐波、

5次谐波、7次谐波、9次以上的高次谐波的幅值,并与设定的对应次谐波的阈值进行比较;

如提取出的谐波幅值有超过其阈值的,则中央处理单元(6)控制继电器组(8)中对应的继电器闭合,使调谐滤波器组(9)中对应的单调谐滤波器投切,滤除电力系统一次侧中对应次数的谐波。