欢迎来到知嘟嘟! 联系电话:13336804447 卖家免费入驻,海量在线求购! 卖家免费入驻,海量在线求购!
知嘟嘟
我要发布
联系电话:13336804447
知嘟嘟经纪人
收藏
专利号: 2022222183851
申请人: 浙江大维高新技术股份有限公司
专利类型:实用新型
专利状态:已下证
专利领域: 发电、变电或配电
更新日期:2023-08-24
缴费截止日期: 暂无
价格&联系人
年费信息
委托购买

摘要:

权利要求书:

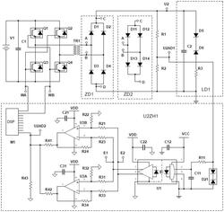
1.一种除尘除臭两用高压电源,其特征在于,包括将直流侧电源逆变成交流电的逆变电路,逆变电路的输出端连接变压器TR1,变压器TR1的次级线圈依次连接整流选择电路和负载LD1,所述整流选择电路包括整流电路ZD1和整流电路ZD2,整流电路ZD1和整流电路ZD2的输出端直流极性相反。

2.根据权利要求1所述的除尘除臭两用高压电源,其特征在于,所述逆变电路为半导体开关Q1、Q2、Q3、Q4组成的全桥逆变电路。

3.根据权利要求1所述的除尘除臭两用高压电源,其特征在于,所述整流电路ZD1和整流电路ZD2均为由四个二极管构成的全桥整流电路,整流电路ZD1中的二极管和整流电路ZD2中的二极管朝向相反。

4.根据权利要求1所述的除尘除臭两用高压电源,其特征在于,在整流选择电路和负载LD1之间设有分压电路,分压电路上连接有检测整流电路整流后的直流高压电源并控制逆变电路逆变周期的电源采样控制电路。

5.根据权利要求4所述的除尘除臭两用高压电源,其特征在于,所述分压电路连接在整流电路的输出端,分压电路包括串联的电阻R1和电阻R2,电源采样控制电路的采样信号从电阻R1和电阻R2之间引出。

6.根据权利要求5所述的除尘除臭两用高压电源,其特征在于,所述电源采样控制电路包括依次连接的电压抑制器D21、光电隔离放大器U1,光电隔离放大器U1的输出端并联有两个差动放大电路,光电隔离放大器U1输入两个差动放大电路的输入信号相反,两个差动放大电路的输出信号均连接至控制器M1,控制器M1的输出控制信号控制逆变电路的导通/关闭。

7.根据权利要求6所述的除尘除臭两用高压电源,其特征在于,两路所述差动放大电路分别包括运算放大芯片U3A和运算放大芯片U3B,运算放大芯片U3A的正极输入端和运算放大芯片U3B的负极输入端连接,运算放大芯片U3A的负极输入端和运算放大芯片U3B的正极输入端连接。