欢迎来到知嘟嘟! 联系电话:13336804447 卖家免费入驻,海量在线求购! 卖家免费入驻,海量在线求购!
知嘟嘟
我要发布
联系电话:13336804447
知嘟嘟经纪人
收藏
专利号: 2021105143815
申请人: 青岛科技大学
专利类型:发明专利
专利状态:已下证
专利领域: 有机化学〔2〕
更新日期:2024-02-23
缴费截止日期: 暂无
价格&联系人
年费信息
委托购买

摘要:

权利要求书:

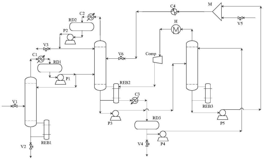
1.一种低压热泵萃取精馏分离丙酮‑正己烷‑正丁醇三元物系的方法,其特征在于实现该方法的装置要包括以下部分:低压精馏塔(T1)、萃取精馏塔(T2)、萃取剂回收塔(T3)、冷凝器(C1)、冷凝器(C2)、冷凝器(C3)、冷凝器(C4)、加热器(H)、压缩机(Comp)、回流罐(RD1)、回流罐(RD2)、回流罐(RD3)、再沸器(REB1)、再沸器(REB2)、再沸器(REB3)、泵(P1)、泵(P2)、泵(P3)、泵(P4)、泵(P5);其中再沸器(REB1)、再沸器(REB2)、再沸器(REB3)分别连接在抵押萃取塔(T1)、萃取精馏塔(T2)、萃取剂回收塔(T3)塔底,低压萃取塔塔顶依次连接冷凝器(C1)、回流罐(RD1)、泵(P1)构成回流结构,萃取精馏塔塔顶依次连接冷凝器(C2)、回流罐(RD2)、泵(P2)构成回流结构;萃取精馏塔塔底出料由泵(P3)打入萃取剂回收塔(T3),萃取剂回收塔(T3)塔顶出料依次经加热器(H),压缩机(Comp),再沸器(REB2),冷凝器(C3)到达回流罐(RD3),大部分物料采出,少部分物料由泵(P4)打回萃取剂回收塔(T3)塔顶回流;萃取剂回收塔(T2)塔底出料经泵(P5)、混合器(M)与冷凝器(C4)循环回萃取精馏塔(T2);

采用上述装置进行一种低压热泵萃取精馏分离丙酮‑正己烷‑正丁醇三元物系的方法,包括以下步骤:

(1)丙酮‑正己烷‑正丁醇三元物系混合物流经阀门V1进入低压精馏塔(T1)进行分离,塔顶为高纯度的正丁醇产品出料,塔底混合物料进入萃取精馏塔(T2),同时萃取剂由阀门V6进入萃取精馏塔,萃取分离后塔顶高纯度的丙醇相经冷凝器(C2)冷凝成液相进入回流罐(RD2),回流罐(RD2)中少部分丙醇回流入萃取塔(T2)中,大部分作为产品采出;

(2)萃取精馏塔(T2)塔底萃取剂由泵(P3)打入萃取剂回收塔(T3),精馏后塔顶高纯度的正己烷相经加热器(H)和压缩机(Comp)成为高温蒸汽作为热源为再沸器(REB2)提供热量,然后经冷凝器(C3)冷凝成为液相进入回流罐(RD3),回流罐(RD3)中的高纯度正己烷大部分采出,少部分回流入萃取剂回收塔(T3),萃取剂回收塔(T3)塔底回收的萃取剂在混合器(M)进行补充后经冷凝器(C4)冷却后循环回萃取剂回收塔(T2)。

2.根据权利要求书1所述的低压热泵萃取精馏分离丙酮‑正己烷‑正丁醇三元物系的方法,其特征在于:其特征在于:低压精馏塔(T1)操作压力为0.3atm,塔板数为15~20,回流比为0.5~1.5;塔萃取精馏塔(T2)操作压力为0.4atm,塔板数为27~33块,回流比为0.8~

1.3;萃取剂回收塔(T3)操作压力为常压,塔板数为25~30块,回流比为1~1.5。

3.根据权利要求书1所述的一种低压热泵萃取精馏分离丙酮‑正己烷‑正丁醇三元物系的方法,其特征在于:萃取剂与物料的溶剂比为2~2.5。

4.根据权利要求书1所述的一种低压热泵萃取精馏分离丙酮‑正己烷‑正丁醇三元物系的方法,其特征在于:所述的丙酮‑正己烷‑正丁醇三元物系中,丙酮质量分数为20~30%,正己烷质量分数为30~50%,正丁醇质量分数为30%~70%。

5.根据权利要求书1所述的一种低压热泵萃取精馏分离丙酮‑正己烷‑正丁醇三元物系的方法,其特征在于:采用低压塔萃取精馏和热集成工艺,使整个流程能耗降低40~50%,TAC降低30~40%。

6.根据权利要求书1所述的低压热泵萃取精馏分离丙酮‑正己烷‑正丁醇三元物系的方法,其特征在于:低压精馏塔(T1)塔底出料为纯度高于99.9%的正丁醇,收率高于99.9%,萃取精馏塔(T2)塔顶出料为纯度高于99.5%的丙酮,收率高于99%,萃取剂回收塔(T3)塔顶出料为纯度高于99.8%的正己烷,收率高于99.5%。