欢迎来到知嘟嘟! 联系电话:13336804447 卖家免费入驻,海量在线求购! 卖家免费入驻,海量在线求购!
知嘟嘟
我要发布
联系电话:13336804447
知嘟嘟经纪人
收藏
专利号: 2020103160258
申请人: 青岛科技大学
专利类型:发明专利
专利状态:已下证
专利领域: 有机化学〔2〕
更新日期:2024-02-23
缴费截止日期: 暂无
价格&联系人
年费信息
委托购买

摘要:

权利要求书:

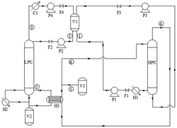
1.一种变压间歇精馏‑提馏分离正庚烷‑异丁醇的节能方法,其特征在于实现该方法的装置包括如下组成部分:

精馏塔HPC、提馏塔LPC、料液罐V1、异丁醇产品罐V2、正庚烷产品罐V3、换热器H1、再沸器H2、换热器H3、冷凝器C1、输送泵P1、输送泵P2、输送泵P3、输送泵P4、阀门F1、阀门F2、阀门F3、阀门F4;料液罐V1有两条出料管路,出料管路①将输送泵P1、阀门F1、换热器H1、精馏塔HPC依次连接,出料管路②将输送泵P2、阀门F2、提馏塔LPC依次连接,提馏塔LPC气相出口管路③与冷凝器C1、输送泵P4、阀门F4依次连接,然后连接至料液罐V1进料口,精馏塔HPC气相出料口管路④与换热器H3热物流进口连接,换热器H3热物流出口分为两个支路,一个支路经管路⑤与正庚烷产品罐V3连接,另一个支路经管路⑥与精馏塔HPC连接,精馏塔HPC塔釜液相出口管路经输送泵P3、阀门F3与料液罐V1连接,提馏塔LPC塔釜液相出口管路分三个支路,一个直接与异丁醇产品罐V2连接,一个与再沸器H2冷物流入口连接,一个与换热器H3冷物流入口连接,再沸器H2冷物流出口与提馏塔LPC连接,换热器H3冷物流出口经管路⑦与提馏塔LPC连接;

采用上述装置进行变压间歇精馏‑提馏分离正庚烷‑异丁醇的节能方法,包括如下步骤:

(1)将正庚烷和异丁醇原料混合液加入到料液罐V1中,所述混合液中正庚烷质量分数占60%‑80%,混合液由出料管路①经过输送泵P1、阀门F1进入换热器H1中,由换热器H1将液体汽化后输送至精馏塔HPC,同时,混合液由出料管路②经过输送泵P2、阀门F2输送至提馏塔LPC;

(2)在精馏塔HPC内,高纯度正庚烷以气相的形式从塔顶气相出口管路④进入换热器H3热物流入口进行换热,换热后气相冷凝,一部分通过管路⑤进入正庚烷产品罐V3,另一部分经过管路⑥送至精馏塔HPC塔顶,精馏塔HPC塔釜液相出口流出正庚烷‑异丁醇混合液,经输送泵P3、阀门F3输送至料液罐V1中;

(3)与步骤(2)同时,在提馏塔LPC内,正庚烷‑异丁醇共沸物以气相的形式从塔顶气相出口管路③馏出,后通过冷凝器C1冷凝,经输送泵P4、阀门F4送至料液罐V1,提馏塔LPC塔釜液相出口流出高纯度的异丁醇液体,一部分直接收集至异丁醇产品罐V2,一部分经再沸器H2加热汽化后进入提馏塔LPC;

(4)在换热器H3内实现热集成,来自提馏塔LPC塔釜的部分高纯度异丁醇液体与来自精馏塔HPC塔顶的高纯度正庚烷气体进行换热,高纯度异丁醇液体全部汽化,经管路⑦进入提馏塔LPC,高纯度正庚烷气体则全部冷凝;

精馏塔HPC操作压力为12‑14atm,提馏塔LPC操作压力为0.1‑0.5atm;

精馏塔HPC塔顶温度为212.6‑222.2℃,塔釜温度为230.2‑244.5℃;

提馏塔LPC塔顶温度为36.9‑71 .8℃,塔釜温度为78.1‑98.1℃;

精馏塔HPC理论板数为20块板,进料位置为第20块板;

提馏塔LPC理论板数为30块板,进料位置为第1块板。

2.根据权利要求1所述的一种变压间歇精馏‑提馏分离正庚烷‑异丁醇的节能方法,其特征在于:经过换热器H3热集成后,汽化后的高纯度异丁醇温度为78.1‑98.2℃,冷凝的高纯度正庚烷温度为212.3‑221.9℃。

3.根据权利要求1所述的一种变压间歇精馏‑提馏分离正庚烷‑异丁醇的节能方法,其特征在于:经过换热器H1汽化后的正庚烷和异丁醇原料混合液温度为230.2‑244.5℃。

4.根据权利要求1所述的一种变压间歇精馏‑提馏分离正庚烷‑异丁醇的节能方法,其特征在于:分离后的正庚烷液体质量分数大于99.9%,异丁醇液体质量分数大于99.9%。