欢迎来到知嘟嘟! 联系电话:13336804447 卖家免费入驻,海量在线求购! 卖家免费入驻,海量在线求购!
知嘟嘟
我要发布
联系电话:13336804447
知嘟嘟经纪人
收藏
专利号: 2014102861043
申请人: 阮树成
专利类型:发明专利
专利状态:已下证
专利领域: 农业;林业;畜牧业;狩猎;诱捕;捕鱼
更新日期:2024-08-26
缴费截止日期: 暂无
价格&联系人
年费信息
委托购买

摘要:

权利要求书:

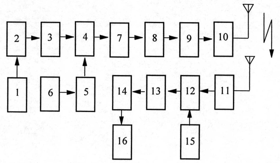
1.一种无线遥测遥控土壤湿度自动灌溉水泵,其特征在于:包括单相交流电源、控制器电源、土壤湿度传感器、土壤湿度测量电桥、低频晶体振荡器、缓冲放大器、有源带通滤波器、差动放大器、检波器、功率放大器、调制器、无线发射器、水源检测传感器、水源光耦控制开关、无线接收器、继电器、交流接触器、单相电机水泵,其中,低频晶体振荡器输出正弦波信号经缓冲放大器、有源带通滤波器滤除高次谐波接土壤湿度测量电桥输入端,土壤湿度测量电桥测量桥臂连接土壤湿度传感器,土壤湿度测量电桥输出经差动放大器、检波器、功率放大器驱动调制器,无线发射器一次调制携带土壤湿度测量信息,无线发射器脉冲编码二次调制信道加密由天线发射,电磁波经空间传输到无线接收器,无线接收器脉冲译码信道解密,解调土壤湿度测量信息控制水泵灌溉,无线接收器由水源检测传感器接控制器电源变压器输出工频交流正弦波提供水源光耦控制开关传感信号,控制器电源变压器电感L2一端接入水源检测传感器探测电极,另一端经隔直电容C6接二极管整流、电容滤波、限流电阻至三极管VT2电流放大驱动光耦发光二极管,光耦光电三极管、无线射频接收器译码输出驱动继电器三极管VT3串联相接,经继电器触点连接交流接触器线圈与控制器电源,交流接触器触点连接单相电机水泵和单相交流电源,单相电机接过载保护热继电器,控制器电源接入无线接收器电源端。

2.根据权利要求1所述的一种无线遥测遥控土壤湿度自动灌溉水泵,其特征在于:土壤湿度传感器至少有两支圆柱或扁圆形不锈钢或石墨电极,其下端呈尖锥形插入土壤,上端由导线焊接引出,电极之间设有间距,由工程塑料注塑成一体,粘合在无线发射器工程塑料盒底,电极引出导线连接土壤湿度测量电桥测量桥臂。

3.根据权利要求1所述的一种无线遥测遥控土壤湿度自动灌溉水泵,其特征在于:水源检测传感器有一段塑料水管内截面设有间隔的两个不锈钢或石墨探测电极,屏蔽电缆线插脚连接引出,引出处设有防潮湿外护套管,电极引出屏蔽电缆线连接水源检测信号发生器、水源光耦控制开关,水源检测传感器塑料水管连接水源进水管和水泵。

4.根据权利要求1所述的一种无线遥测遥控土壤湿度自动灌溉水泵,其特征在于:无线发射器由射频晶体振荡器、射频功率放大器、脉冲编码器、调制器、天线组成,射频晶体振荡器输出接射频功率放大器,射频功率放大器与调制器馈电串联相接,调制器输入端接脉冲编码器编码脉冲,调制器电源端由携带土壤湿度测量信息功率放大器驱动,射频功率放大器输出信号经天线发射。

5.根据权利要求1所述的一种无线遥测遥控土壤湿度自动灌溉水泵,其特征在于:无线接收器由天线信号接入射频高放、混频,本机晶振信号接入混频器,混频后提取中频信号经放大、解调、低放至脉冲译码器,脉冲译码器输出经驱动继电器三极管VT3与水源光耦控制开关光耦光电三极管串联相接,继电器触点连接交流接触器控制线圈,交流接触器触点连接单相电机水泵和单相交流电源,解调土壤湿度测量信息控制单相电机水泵开启或停止灌溉。